您的當前位置:網站首頁 > 新聞中心 > 產品知識 > 電磁振動給料機的使用特點及性能維護
發布時間:2011-09-10 17:32:17
更新時間:2021-05-08 17:32:17
作者:武永蘭
歡迎
在線咨詢
獲取報價清單及產品資料,賺錢從這里開始、期待您的來廠參觀!
1 電磁振動給料機 2 特點及性能維護
紅星為您簡單介紹一下電磁振動給料機使用和維護的相關事宜。
(2).jpg)
原料的稱量是配料工作的中心環節。為了保證稱量的準確性,要嚴格控制稱量誤差。一般來說,稱量誤差可分為系統誤差、偶然誤差和過失誤差3種。系統誤差產生的因素比較固定,數值大小常常不變,故也稱恒定誤差,通過校正以后是可以排除的;偶然誤差不易控制,但經統計分析,它符合數理統計規律:過失誤差是由操作不當或儀器故障所致,數值變化無常,沒有一定規律。
玻璃工廠中的稱量設備廣泛采用電子自動秤。它結構簡單,體積小、質量輕,可以自動稱量和遠距離控制,稱量精度也比普通的稱量儀器高出很多。但是在全自動配料系統中,電子秤一般是和振動給料機結合使用的,電子秤的裝料和卸料是通過給料機來實現的,給料機動作的靈敏性直接影響稱量的準確性,需要注意的是這種情況下的數值誤差是振動給料機的加料誤差,和電子秤本身無關。
為了提高給料機的加料精度,可以采用多種稱量方法,如排空法、累積稱量法、殘量法等,在給料機加料或排料時,使用快慢兩種速度控制:設定稱量值時,考慮加料過程中的落差值;在出現較大的加料誤差時,作為補救措施,可以設置“小二合一”程序,自動進行補正。盡管如此,保證給料機始終處于穩定狀態仍是更重要的。
電磁振動給料機是一種機電合一的設備,由于它可以瞬時改變和起閉料流,所以給料量有較高的精度。適用于把塊狀、顆粒狀及粉狀物料從料倉或漏斗中均勻連續或定量地送到受料裝置中去。
與其它給料設備相比,它有以下特點:
體積小,重量輕,結構簡單,安裝方便,無需潤滑,運行費用低;
控制系統一般采用可控硅半波整流線路,在使用過程中可以通過調節可控硅開放角方便地調節給料量,可實現生產流程的集中控制和自動控制;
由于給料槽中的物料在給料過程中連續地被拋起,并按拋物線的軌跡向前跳躍運動,因此給料槽的磨損較小。
(1).jpg)
電磁振動給料機由給料槽、減振器、電磁振動器和電氣控制箱4部分組成,其中電磁振動器為核心部件,它的性能決定了給料機的性能。
電磁振動器是應用電磁驅動和機械共振原理設計的,由一個雙質點定向強迫振動的彈性系統組成,根據機械振動的諧振原理,以較小的功率消耗產生較高的機械輸送能力。它的主要參數有頻率、振幅和驅動角,這些參數對于不同物料有不同的理想值。
3.1機械指數K
機械指數K是用給料槽加速度與重力加速度的比值來表示的。
K=4π2f2a/g
其中f:電源頻率
π給料槽振幅
g–重力加速度
機械指數和電源頻率、振幅的關系如圖1所示
.jpg)
3.2電源頻率f
在驅動角一定時,給料能力取決于頻率與振幅的乘積,其中一項降低后,另一項應增高。
3.3振幅a
給料機的給料能力與振幅成正比,因此提高振幅可以提高給料能力,但這樣會破壞物料的顆粒,因此振幅一般控制在0.5-1.5毫米。
3.4驅動角p
對于電磁振動給料機的機械指數K,都有對應的驅動角p,如圖2所示,目前選擇的數值多為20–25°。
4.1安裝
給料機一般為懸掛式安裝,其中振動器的懸掛杠桿應垂直吊掛,為了減少給料機的橫向擺動,給料槽懸掛吊桿要向外張開10°布置。4個吊桿要安裝在具有足夠剛性的結構上。對于大型給料機為了維修和更換料槽方便,還要設置移動滑架。
安裝時一般不要拆卸安裝,安裝后的給料機周圍應有一定的游動間隙,使給料機處于自由狀態。
安裝后的給料機橫向應水平,以防工作時物料向一側偏移。
給料機槽體可以水平安裝,也可以傾斜安裝。它的給料能力與下傾角度成正比,每變化1°,給料能力變化3%。為保證給料量的均勻穩定,電子秤用給料機應水平安裝使用,以防物料自流。
4.2調試
鐵芯與銜鐵之間的間隙為氣隙,一般在1.8-2.0毫米,在使用時可以根據給料量大小適當縮小或擴大。但是氣隙過大會減小振幅,增大電流和功率消耗;氣隙過小會造成銜鐵與鐵芯的撞擊,損壞部件。
在確定合適的氣隙時,還要使鐵芯與銜鐵的工作面互相平行,保證激振力的作用線通過給料機槽體的重心。同時要注意使電磁振動器的中心線與槽體的中心線在一垂直平面內,否則給料機工作時要發生偏斜。這些調整常使用塞尺。
4.3彈性系統的調諧
電振機的調諧是通過板彈簧組的片數來實現的。首先擰緊板彈簧的頂緊螺栓并松開裝配用的連接叉定位螺栓,接通電源,調節電位器旋鈕,逐漸增加電流,同時觀察振幅指示牌顯示的振幅。
如果電流達到額定值時振幅偏小,則應首先把板彈簧的頂緊螺栓少許放松,這時如果振幅增大,電流下降,說明板彈簧組剛性偏大,應適當減少板彈簧片數。如果頂緊板彈簧的螺栓放松之后,振幅更加減小,說明板彈簧組剛性偏低,應適當增加彈簧片數。如果初開車時,當電流達到額定值時振幅偏大,并超過額定值,說明板彈簧組剛性偏低,也應適當增加彈簧片數。如此反復,直到振幅和電流達到額定值為止。
4.4振幅的測量
振幅指示牌如圖3-1所示,當指示牌與槽體一起振動時,由于視覺暫留,直角邊與斜邊形成一個交點,對應的標尺數即為被測槽體的雙振幅值。如圖3-2所示,當雙振幅為2毫米時,交點就對應在標尺2處。
.jpg)
4.5試運轉
初次開動給料機前,應先將電位器旋鈕調至“零”位,接通電源后逐漸增大電流,直至額定值,以防燒壞控制箱和線圈。
給料機出廠前一般已進行了不少于4小時的空載試車。在安裝調整完畢后,還要進行短期試運轉。在試運轉過程中,振幅和電流應該是穩定不變的。
4.6給料量的調節
調節給料機的振幅。在額定振幅范圍內,通過轉控電位器旋鈕或輸入自動控制信號可以直接調節振幅,從而無級地調節給料機的給料量。
調節料倉閘門的開度,改變料層厚度,也可以調節給料量。
在加料精度有保障的情況下,單臺給料機的加料速度越快越好。但在使用多臺給料機的自動化配料線上,要使這些給料機排料速度相互匹配,以使各種原料均勻地混合。
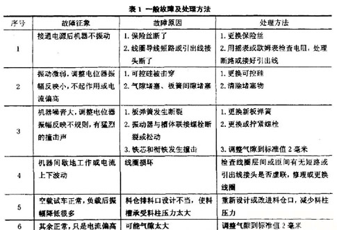
4.7運行過程中的維護
給料機在運行過程中必須經常檢查給料槽振幅和線圈電流,如果板彈簧頂緊螺栓松動或板彈簧斷裂,鐵芯與銜鐵之間氣隙發生變化或撞擊,要立即處理。給料機剛開始運行時,檢查次數要適當增加。要特別留心給料機的聲音,如果聲音突然變大,要仔細分析原因。
振動器的密封罩必須蓋好,以防板彈簧之間的間隙堵塞。
.jpg)
上一篇:浮選過程中40個常見問題匯總
下一篇:云母粉磨粉工藝介紹
![]()
![]()
在線留言想了解價格?產量?型號?售后?請留言,我們第一時間為您回復